注意:访问本站需要Cookie和JavaScript支持!请设置您的浏览器! 打开购物车 查看留言付款方式联系我们
初中电子 单片机教材一 单片机教材二
搜索上次看见的商品或文章:
商品名、介绍 文章名、内容
首页 电子入门 学单片机 免费资源 下载中心 商品列表 象棋在线 在线绘图 加盟五一 加入收藏 设为首页
本站推荐:
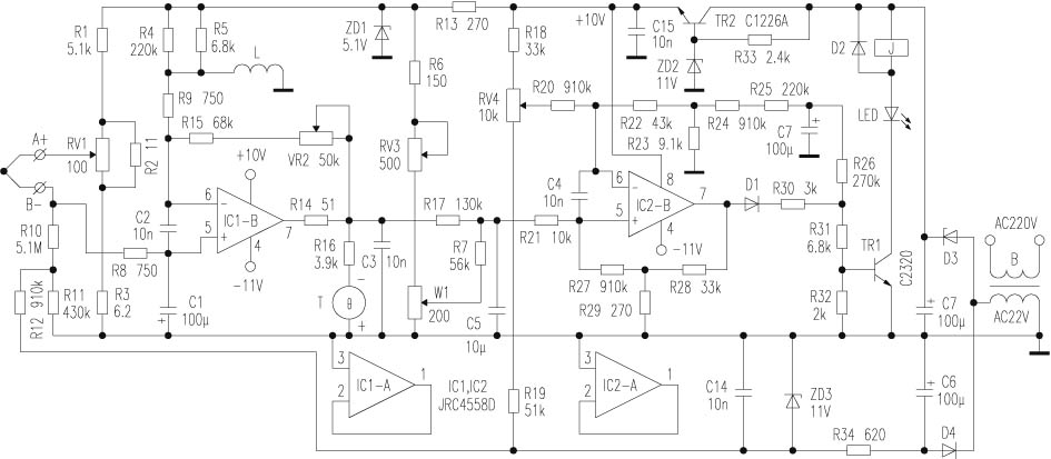
PF-4型电子恒温仪电路及维修
文章长度[1416] 加入时间[2006/7/1] 更新时间[2026/5/1 19:33:15] 级别[3] [评论] [收藏]

2002年,第49期,类别:专题维修


  PF-4型恒温仪广泛应用于各种电加热炉作为恒温控制,实绘电路如附图所示,整个电路包括温度检测电路、温度表控制电路、温度调节电路、控制电路及稳压电源电路。
  电路原理
  1.温度检测电路
  R1、R2/RV1、R3构成分压取样电路,R11、R12构成分压负基准电压,A、B接热电偶,热电偶引线有正负极之分。热电偶感应的热电动势正比于炉温,该变化的热电动势经R8向C1延时充电后加到IC1{5}脚。RV1是热电偶温度补偿电阻。
  2.温度表控制电路
  T是一个磁电式微安表,用来监视电热炉内的工作温度。热电动势信号经IC1-B放大后从{7}脚输出负信号电平,一路经R16加到温度表下;另一路去控制电路,R15、RV2为负反馈元件。
  3.温度调节电路
  R18、RV4、R19分压后为IC2{6}脚提供基准电压;R6、RV3、W1分压后作温度调节取样电压,与R7、R17一起构成平衡分压电路。调温旋钮逆向扭转时,温度设定降低,顺向扭转时,温度设定升高。RV4为基准电压微调,改变其阻值可改变IC2{6}脚电压,一般设定值为0.1V。
  4.控制电路
  IC2-B及外围元件共同构成迟滞比较器,担任对输入电平的比较和输出控制。当加到{5}脚的平衡分压电平高于{6}脚时,{7}脚输出高电平,D1、TR1导通,继电器J吸合,控制外部大功率交流接触器工作,由于该继电器的工作电流只有10mA左右,故可以与发光二极管串联后由TR1直接驱动。当温度达到设定值后,{5}脚电平降低,{7}脚输出低电平,TR1截止,J释放,LED熄灭。
  5.稳压电源电路
  恒温仪电源采用直流双电源:D3、C7组成正电源整流滤波电路,TR2、ZD2、R33为简单串联型稳压电路;D4、C6组成负电源整流滤波电路,R34、ZD3为简单并联型稳压电路。
  实测正电源稳压输出电路工作电流为25mA,负电源稳压输出电路工作电流为10mA。
  故障检修
  1.温度表一直指示在0位置,继电器不吸合。
  此故障多为电源供电异常造成,检修时先测交流220V输入正常,经检查是电源变压器初级绕组开路,在长时间连续工作状态下,该变压器易坏。用一个输出电压为22V,额定功率相同的优质变压器换上后,故障排除。
  2.温度表指针已在满刻度以外,J不吸合。
  首先应立即切断总电源,以免因炉温过高损坏设备或烧坏被保温物,且在未查出故障原因之前,切勿通电。检查确认不是因为触头粘结,使发热元件不断加温引起的故障,便拉出恒温仪组件,接好相应引出线,通电,测IC1{7}脚电压为-11V(正常是应不大于-4V)。检查可能引起{7}脚电压过负的元件R1、R11和L,发现电感线圈L有一端引出线已开路,将该引出线焊好后试通电,一切正常。

                                   广东  区永洪



1、 本站不保证以上观点正确,就算是本站原创作品,本站也不保证内容正确。
2、如果您拥有本文版权,并且不想在本站转载,请书面通知本站立即删除并且向您公开道歉! 以上可能是本站收集或者转载的文章,本站可能没有文章中的元件或产品,如果您需要类似的商品请 点这里查看商品列表!
本站协议 | 版权信息 |  关于我们 |  本站地图 |  营业执照 |  发票说明 |  付款方式 |  联系方式
深圳市宝安区西乡五壹电子商行——粤ICP备16073394号-1;地址:深圳西乡河西四坊183号;邮编:518102
E-mail:51dz$163.com($改为@);Tel:(0755)27947428
工作时间:9:30-12:00和13:30-17:30和18:30-20:30,无人接听时可以再打手机13537585389