注意:访问本站需要Cookie和JavaScript支持!请设置您的浏览器! 打开购物车 查看留言付款方式联系我们
初中电子 单片机教材一 单片机教材二
搜索上次看见的商品或文章:
商品名、介绍 文章名、内容
首页 电子入门 学单片机 免费资源 下载中心 商品列表 象棋在线 在线绘图 加盟五一 加入收藏 设为首页
本站推荐:
几种微型电机驱动电路实验和分析
文章长度[2502] 加入时间[2007/1/4] 更新时间[2026/5/9 8:22:07] 级别[0] [评论] [收藏]

作者:未知 来源:网络

  以下所述电路用于3V供电的微型直流电机的驱动,这种电机有两根引线,更换两根引线的极性,电机换向。该驱动电路要求能进行正反转和停止控制。
  电路一
  如下图所示,些电路是作者最初设计的电路,P1.3、P2.2和P2.4分别是51单片机的IO引脚。设计的工作原理是:当P1.3高电平、P2.2和P2.4都为低电平时,电机正转。此时,Q1和Q4导通,Q2和Q3截止,电流注向为+5VàR1àQ1àMàQ4;当P1.3低电平、P2.2和P2.4都为高电平时,电机反转。此时,Q2和Q3导通,Q1和Q4截止。P2.2为高电平同时P2.4为低电平时,电路全不通,电机停止。
  图中电阻:R1=20Ω,R2=R3=R4=510Ω

  但实际实验情况去出人意料,即电机正向和反向都不转。经测量,当P1.3高电平,P2.2和P2.4都为低电平时,Q4导通,但Q1不导通,P1.3的电平只有0.67V左右,这样Q1无法导通。
  经分析原因如下:51的P1、P2、P3各引脚都是内部经电阻上拉,对地接MOSFET管,所谓高电平,是MOSFET截止,引脚上拉电阻拉为高电平。若此内部上拉电阻很大,比如20K,则当上图电路接上后,则流过Q1的b极的电流最大为(5-0.7)/20mA=0.22mA,难以动Q1导通。所以此电路不通。
  总结:51单片机的引脚上拉能力弱,不足以驱动三极管导通。
  电路二
  如下图所示:这个电路中四个三极管都采用PNP型,这样,导通的驱动是控制引脚输出低电平,而51的低电平时,是通过MOSFET接地,所以下拉能力极强。
  但此电路的Q1和Q3需要分别控制,所需控制引脚较多。如果要用一个IO脚控制则可以加一个反相器。但此电路的Q1和Q3需要分别控制,所需控制引脚较多。如果要用一个IO脚控制则可以加一个反相器。如图3所示。图中标有各点实测电压值。
   
  电路三
  在电路二中,由于Q2和Q4的发射极高出基极一个0.7V,而基极最低为0V,实际由于CPU引脚内部有MOSFET管压降,所以Q2和Q4的发射极不会低于1V,这样使M两端的有效电压范围减小。
  要解决这一问题,则Q2和Q4需换成NPN管。但NPN管的驱动如电路一所示,只靠CPU引脚的上拉是不行了,所以需要另加上拉电阻,如下图所示。

  上图中,与电路一不同的是两只NPN管移到了下方,PNP在上方,这样,Q1和Q3的集电极的电位最低可达到一个管压降(0.3V)。这样增加了M的压降范围。
  但为了保证对NPN管的足够的驱动,P1.3和P2.2必须加上拉电阻,如图所示。图中,R2、R5、R6都不可少。所以这种电路的元件用量比较大。
  还有,R5应该比R6大几倍,比如10倍,这样,当Q1导通时,P1.3处的电压可以分得较大,不致于使Q2导通。如果R5太小或为0,则当Q1导通时,由于P1.3处的压降只有0.7V左右,将使Q2也导通。
  经过试验,R2、R6、R3、R4可取510Ω,R5取5.1kΩ。这种值下各处的电压如下(R1为20欧):
  U1:4.04 U2:2.99 U3:3.87 U4:4.00 U5:0.06 U7:0.79
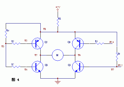
  电路四
  这个电路由电路一改造而来,如下图5,图中标有各点实测电压值:

  此图中基极的限流电阻都去掉了,因为作者设计的电路对元件要求要少。从电路上分析,不要没什么关系,有R1起着总的限流作用,而且引脚内部有上拉电阻,这样保证电路不会通过太大的电流。
  这个电路可以使电机运行。
  但在R2的选择上,比较讲究,因为R2的上拉作用不但对Q1有影响,而且对Q2的导通也有影响。如果R2选的过小,则虽然对Q1的导通有利,但对Q2的导通却起到抵制作用,因为R2越小,上拉作用越强,Q2的导通是要P1.3电位越低越好,所以这是矛盾的。也就是说,Q1的导通条件和Q2的导通条件是矛盾的。
  经实验,R2取5.1k欧比较合适。由此可见,这个电路虽然很省元件和CPU引脚,但驱动能力有个最大限,即Q1和Q2的驱动相互制约下,只能取个二者都差不多的折中方案。否则如果一个放大倍数大,则另一个则会变小。
  总结:以上电路各有利蔽,要视应用场而选用。

1、 本站不保证以上观点正确,就算是本站原创作品,本站也不保证内容正确。
2、如果您拥有本文版权,并且不想在本站转载,请书面通知本站立即删除并且向您公开道歉! 以上可能是本站收集或者转载的文章,本站可能没有文章中的元件或产品,如果您需要类似的商品请 点这里查看商品列表!
本站协议 | 版权信息 |  关于我们 |  本站地图 |  营业执照 |  发票说明 |  付款方式 |  联系方式
深圳市宝安区西乡五壹电子商行——粤ICP备16073394号-1;地址:深圳西乡河西四坊183号;邮编:518102
E-mail:51dz$163.com($改为@);Tel:(0755)27947428
工作时间:9:30-12:00和13:30-17:30和18:30-20:30,无人接听时可以再打手机13537585389