注意:访问本站需要Cookie和JavaScript支持!请设置您的浏览器! 打开购物车 查看留言付款方式联系我们
初中电子 单片机教材一 单片机教材二
搜索上次看见的商品或文章:
商品名、介绍 文章名、内容
首页 电子入门 学单片机 免费资源 下载中心 商品列表 象棋在线 在线绘图 加盟五一 加入收藏 设为首页
本站推荐:
简易家用逆变电源
文章长度[1400] 加入时间[2007/2/2] 更新时间[2026/4/9 7:48:16] 级别[0] [评论] [收藏]

简易家用逆变电源

市售的逆变电源大多采用UPS、UPK等逆变模块,输入直流电源多为12V,整体价格比较高,而且输出波形均为方波。本文介绍的逆变电源输入电源为6V,采用易购的时基电路NE555作为振荡源,输出波形是近似的正弦波,可满足电视机或白炽灯或电风扇等电器在停电时继续工作的需要。

工作原理

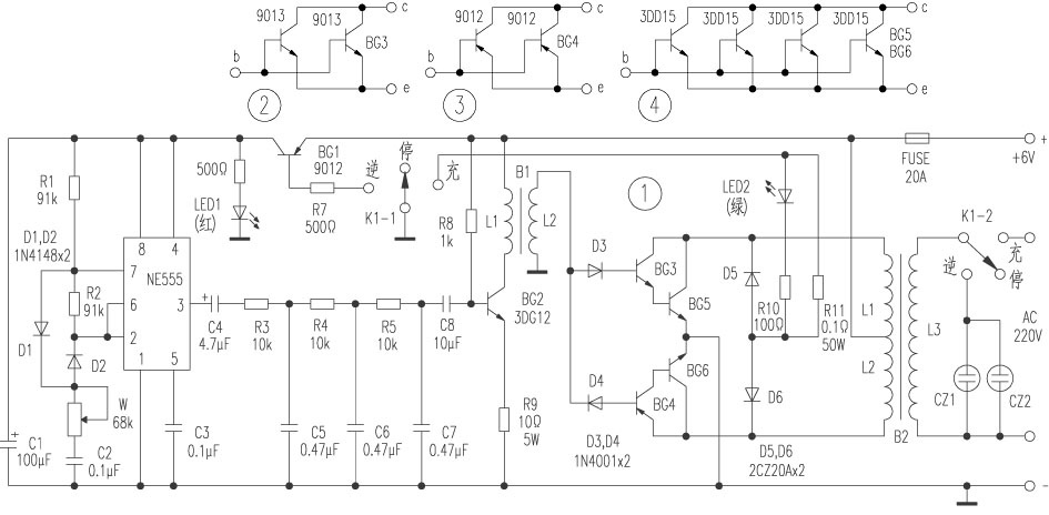
电路见图1。当把开关K1打向“逆变”位置时,BG1导通,由时基电路NE555及外围元件组成的无稳态多谐振荡器开始振荡,其充、放电时间常数可调节。如果选择R1=R2,则输出脉冲的占空比为50%,该多谐振荡器的振荡频率f=1.443/(R1+R2+2W)C2,图中的元件数值可使振荡频率调在50Hz,振荡脉冲由役脚输出,波形为方波,该方波经C4耦合,R3、C5积分变为三角波,这个三角波又经R4、C6,第二次积分和R5、C7第三次积分,变为近似的正弦波,通过C8耦合到BG2,由BG2放大后在B1的L2线圈上输出。当L2上端电压为正时,D4截止,D3导通,使BG4、BG6截止,BG3、BG5导通,电流由电瓶正极→B2的L1→BG5→电瓶负极;当L2上端电压为负时,D3截止,D4导通,使BG3、BG5截止,BG4、BG6导通,电流由电瓶正极→B2的L2→BG6→电瓶负极。BG5、BG6交替导通、截止,经变压器B2合成正负对称的正弦波,并由L3升压送至逆变输出插座CZ1、CZ2,供用电器使用,同时LED1(红色)亮,指示逆变状态。
当开关打向“充电”位置时,市电经变压器B2降压、D5、D6全波整流、R11限流后对电瓶充电,同时LED2(绿色)亮,指示充电状态。

元件选择和制作

本电路中元器件均为易购的常用元器件,按图中所示数值选用即可。B1用收音机输出变压器,应选用铁心大,线径粗的那一类,把原来接喇叭的这一组线圈接在L2位置,BG3、BG4分别用两只9013和9012并联组成,如图2和图3所示。BG5、 BG6均由四只3DD15并联组成,如图4所示。BG5、 BG6的散热器面积不应小于600cm2,B2逆变变压器可选用成品。整机用印刷线路板可自行设计制作。电瓶选用容量大于150Ah的电瓶。
本逆变器的调试只需调W,使逆变电压频率为50Hz即可。

                                  

1、 本站不保证以上观点正确,就算是本站原创作品,本站也不保证内容正确。
2、如果您拥有本文版权,并且不想在本站转载,请书面通知本站立即删除并且向您公开道歉! 以上可能是本站收集或者转载的文章,本站可能没有文章中的元件或产品,如果您需要类似的商品请 点这里查看商品列表!
本站协议 | 版权信息 |  关于我们 |  本站地图 |  营业执照 |  发票说明 |  付款方式 |  联系方式
深圳市宝安区西乡五壹电子商行——粤ICP备16073394号-1;地址:深圳西乡河西四坊183号;邮编:518102
E-mail:51dz$163.com($改为@);Tel:(0755)27947428
工作时间:9:30-12:00和13:30-17:30和18:30-20:30,无人接听时可以再打手机13537585389