注意:访问本站需要Cookie和JavaScript支持!请设置您的浏览器! 打开购物车 查看留言付款方式联系我们
初中电子 单片机教材一 单片机教材二
搜索上次看见的商品或文章:
商品名、介绍 文章名、内容
首页 电子入门 学单片机 免费资源 下载中心 商品列表 象棋在线 在线绘图 加盟五一 加入收藏 设为首页
本站推荐:
红外线探测报警器的制作
文章长度[] 加入时间[2008/11/22] 更新时间[2026/1/31 17:27:33] 级别[0] [评论] [收藏]
 
2007年05月18日 星期五 00:02(作者:快活王2008)

该报警器能探测人体发出的红外线,当人进入报警器的监视区域内,即可发出报警声,适用于家庭、办公室、仓库、实验室等比较重要场合防盗报警。
  工作原理

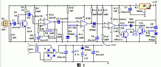
该装置电路原理见图1。由红外线传感器、信号放大电路、电压比较器、延时电路和音响报警电路等组成。红外线探测传感器IC1探测到前方人体辐射出的红外线信号时,由IC1的②脚输出微弱的电信号,经三极管VT1等组成第一级放大电路放大,再通过C2输入到运算放大器IC2中进行高增益、低噪声放大,此时由IC2①脚输出的信号已足够强。IC3作电压比较器,它的第⑤脚由R10、VD1提供基准电压,当IC2①脚输出的信号电压到达IC3的⑥脚时,两个输入端的电压进行比较,此时IC3的⑦脚由原来的高电平变为低电平。IC4为报警延时电路,R14和C6组成延时电路,其时间约为1分钟。当IC3的⑦脚变为低电平时,C6通过VD2放电,此时IC4的②脚变为低电平,它与IC4的③脚基准电压进行比较,当它低于其基准电压时,IC4的①脚变为高电平,VT2导通,讯响器BL通电发出报警声。人体的红外线信号消失后,IC3的⑦脚又恢复高电平输出,此时VD2截止。由于C6两端的电压不能突变,故通过R14向C6缓慢充电,当C6两端的电压高于其基准电压时,IC4的①脚才变为低电平,时间约为1分钟,即持续1分钟报警。
  由VT3、R20、C8组成开机延时电路,时间也约为1分钟,它的设置主要是防止使用者开机后立即报警,好让使用者有足够的时间离开监视现场,同时可防止停电后又来电时产生误报。
  该装置采用9-12V直流电源供电,由T降压,全桥U整流,C10滤波,检测电路采用IC5 78L06供电。本装置交直流两用,自动无间断转换。
  元器件选择与制作
  元器件清单见下表。

编 号 名 称 型 号 数 量 编 号 名 称 型 号 数 量
R1 电阻 47K 1 C10 电解电容 470u/25V 1
R2 电阻 1M 1 C11 涤纶电容 0.1u 1
R3 电阻 1K 1 VD1-VD5 整流二极管 IN4001 5
R4 电阻 4.7K 1 U 全桥 2A/50V 1
R5、R6、R9、R12、R13、R15、 电阻 100K (R12为线性微调电阻) 6 VT1 晶体三极管 9014 1
R7、R10、R11、R17 电阻 10K 4 VT2 晶体三极管 MPSA13 0.5A 30V 1
R8、R16 电阻 300K 2 VT3 晶体三极管 8050 1
R14 电阻 470K 1 IC1 红外线传感器 Q74 1
R18 电阻 2.4K 1 IC2 运算放大器 LM358 1
R19 电阻 220Ω 1 IC3 比较器 LM393 1
R20 电阻 560K 1 IC4 三端稳压器 78L06 1
C1、C2、C6、C8、C9 电解电容 47u/16V (C2、C5用钽电解) 5 BL 电磁讯响器 U=12V 1
C3、C5 电解电容 22u/16V 2 T 电源变压器 12V       5W 1
C4 涤纶电容 0.01u 1 S 钮子开关   1
C7 电解电容 220u/16V 1        

IC1采用进口器件Q74,波长为9-10um。IC2采用运放LM358,具有高增益、低功耗。IC3、IC4为双电压比较器LM393,低功耗、低失调电压。其中C2、C5一定要用漏电极小的钽电容,否则调试会受到影响。R12是调整灵敏度的关键元件,应选用线性高精度密封型。
  制作时,在IC1传感器的端面前安装菲涅尔透镜,因为人体的活动频率范围为0.1-10Hz,需要用菲涅尔透镜对人体活动频率倍增。
  安装无误,接上电源进行调试,让一个人在探测器前方7-10m处走动,调整电路中的R12,使讯响器报警即可。其它部分只要元器件质量良好且焊接无误,几乎不用调试即可正常工作。
  本机静态工作电流约10mA,接通电源约1分钟后进入守候状态,只要有人进入监视区便会报警,人离开后约1分钟停止报警。如果将讯响器改为继电器驱动其它装置即作为其它控制用。

1、 本站不保证以上观点正确,就算是本站原创作品,本站也不保证内容正确。
2、如果您拥有本文版权,并且不想在本站转载,请书面通知本站立即删除并且向您公开道歉! 以上可能是本站收集或者转载的文章,本站可能没有文章中的元件或产品,如果您需要类似的商品请 点这里查看商品列表!
本站协议 | 版权信息 |  关于我们 |  本站地图 |  营业执照 |  发票说明 |  付款方式 |  联系方式
深圳市宝安区西乡五壹电子商行——粤ICP备16073394号-1;地址:深圳西乡河西四坊183号;邮编:518102
E-mail:51dz$163.com($改为@);Tel:(0755)27947428
工作时间:9:30-12:00和13:30-17:30和18:30-20:30,无人接听时可以再打手机13537585389