注意:访问本站需要Cookie和JavaScript支持!请设置您的浏览器! 打开购物车 查看留言付款方式联系我们
初中电子 单片机教材一 单片机教材二
搜索上次看见的商品或文章:
商品名、介绍 文章名、内容
首页 电子入门 学单片机 免费资源 下载中心 商品列表 象棋在线 在线绘图 加盟五一 加入收藏 设为首页
 商品分类
※ 电子制作套件 ※
入门初学套件· 单片机应用套件
无线对讲话筒· 数字钟数字电路
收音功放套件· 功放套件
电话门铃电平· 万用表电源
LED节能灯套件· 遥控开关报警
竞赛实训设计· 传感器类套件
贴片练习套件· 显示屏套件
※ 电子实验套件 ※
单片机编程器· 初学实验套件
单片机产品· 实验板元件
LCD模块下载· 面包板
※ 电子工具 ※
仪器仪表· 电钻/钻头
焊接固定· 镊钳螺丝刀
工具套装· 元件盒胶袋
※ 电子电路板 ※
万能线路板· 感光敷铜板
收音功放成品· 其它成品板
单片机类光板· 印刷电路光板
※ 电子元器件 ※
电阻· 电容
电位器可调电阻· 二极管
三极管· 发光二极管
可控硅· 场效应管
电感线圈· 晶振滤波器
蜂鸣压垫片· 保险管灯泡
数码管点阵· 继电器干簧管
※ 贴片元器件 ※
贴片二极管· 贴片电阻/容
贴片三极管· 贴片常用IC
贴片40/74系· 贴片电感开关
贴片单片机·
※ 五金塑胶线材 ※
开关· IC插座
插头插座· 杜邦插接件
旋钮· 热缩管
电动机· 电子导线
连接线· 散热片
螺丝弹簧· 电池盒扣
电子制作盒·
※ 集成电路IC ※
单片机芯片· CD40系列IC
配单片机IC· 74LS系列IC
74HC系列IC· 运放耦合器
收发功放IC· 电源稳压IC
音乐动物IC· LED芯片
※ 模组传感器 ※
特色传感模块· 无线模块开关
传感测试探头· 气温湿传感器
※ 日常电子产品 ※
电源变压器· 图书管资料
功放收音机· 其它产品
喇叭· 音响炮筒
※ 特价电子 ※
新品优惠· 特价商品
库存回收· 停止供货
当前位置: 首页 >>> 【图片版】 【图文版】 【文字版

注:为了提高网速,图片可能被压缩! 图片仅供参考!
无线对讲电路板元件包
商城价格:¥6.96 元  免费注册有礼送
贵宾价格:¥5.92 元  加入贵宾更优惠
单件重量:27 克(仅供参考,包装重量另计)
  货源充足 支持零售   加入收藏  我要评论
点这里将商品放入购物车 

如果您喜欢该商品,您可以放入购物车!当您选好商品后,您可以留下您的地址和电话并提交订单,本站会按顺序处理!

请您放心,提交订单并不表示必需购买。 提交订单仅仅是信息交流的一种方法,仅仅只代表了您临时的潜在需求,您完全可以决定不购买,并且不需要任何理由。

注:本站图片仅供参考!因各种原因,图片与实物不一定相符,不便之处敬请谅解!我们会尽快改良!

什么是对讲机?对讲机的英文名称是:two way radio,它是一种双向移动通信工具,在不需要任何网络支持的情况下,就可以通话,没有话费产生,适用于相对固定且频繁通话的场合。对讲机的种类繁多,本站为大家提供的是一种玩具性的对讲机套件,这既可以提高自己的动手能力,又可以学到一定的技术知识。

如果要实现对讲功能需装配2套(1对)本机

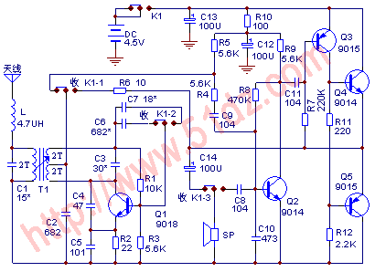
电路原理图:

工作原理:

如图,Q1高频管的集电集到发射极接有C4正反馈电容,这个正反馈信号会使用电路产生高频振荡,同时,由于天线会接收到空中的电磁波,并通过L加到T1,使得Q1能根据空间电磁破的变化而振荡也发生变化,起到灵敏度极高的超再生检波作用。超再生检波出来的音频信号通过R4C9传输到Q2进行前置放大,经过前置放大后的信号就可以再经Q3推动、Q4、Q5功率放大去推动SP扬声器发出声音了,这就是对讲机的接收过程。通过调节T1的磁芯、C1、C3、C4还可以改变接收信号的频率,当接收频率刚好等于当地广播电台的频率时,还可以当收音机用。

当需要讲话时,请接下“收”开关,这时,SP喇叭原本是接在输出发声的,现在变成了当作话筒来拾取音频信号了,SP的音圈随着声音的振动感应出微弱的电信号经过Q2放大,再经过经Q3推动、Q4、Q5功率放大后加到了Q1的集电集,Q1的集电极电压会随着声音的变化而变化,经过,导致了Q1的高频振荡信号幅射到空音的强弱也在随声音变化而变化,这时本机就相当于是一个小小的无线发射台了。

因此,本对讲机要保证发射的频率和接收的频率是一样,才能完成对讲,因此本元件包给大家配了多只电容,可以确保大家安装后都能可靠的对讲。说明:刚装好的电路板,随便接上一根天线一般就能在几米内对讲,这是本站能保证的。然后,请大家慢慢拉开距离,越调试得好,距离就越远,需要更远的距离,请配更好的天线和更高的电源电压,这还需要大家自己去探索。

装好的成品并带有外壳的图如下,此元件包,是不包含外壳,喇叭,螺丝,电池弹簧片等等元件。

本套件包含有电路板,所有电路板上的元件,天线,制作说明书,胶袋包装。

由于本站主要是为了让大家在玩的过程中就学到技术,本站只提供最基本的需求,不提供对讲机的高级配置,以下是详细介绍和说明:

1、本站业余对讲机发射频率为在业余频率27MHz或者49MHz左右,建议配置两米长左右的拉杆天线,否则,发射距离会很短很短。

2、为了提高无线对讲距离,本机最佳电源电压为9V,建议用两至三块旧手机电池串联供电,这样可以加大发射距离。

3、为了降低成本,本元件包仅仅只包括图中看到的电路板以及板上安装的元件——电源开关、对讲开关、接收发射可调线圈、高低频三极管、电阻和电容。天线

4、本元件包不含外壳、电池盒,喇叭等,当然,电路原理图,注意事项说明还是有的,这点请大家放心。

5、本站有专业的电子工程师,现在的对进机线路基本上达到了一个全新的水平,装调容易,原理清楚,资料详细,实在是电子爱好者不可以多得的优秀实习套件之一。

6、套件中已经有电路原理图,制作注意事项,问题解决方法等说明。最后要说明的是:一个人买的话,建议买两套,否则,只有一套的话,你就会只能自己一个人讲没有人收听,而你又收不到别人讲话。当然,你可以自由改动发挥,很容易再做成一个小功放、超再生收音机(改线圈)、喊话器(加1元钱的话筒)、断线报警器、电子小喇叭等,当然,这些就请大家自己再参考《电子报》《北京电子报》《无线电》《电子世界》《家电维修》《电子文摘》《广东电子》《家庭电子》……

 


查看和发表评论
管理员一般会在8-48小时内回复,会删除无意义的留言以及重复留言,请保证留言标题清晰,内容明确!
1、评论不代表本站观点。 另外,即使是本站原创作品,本站也不保证内容绝对正确。
2、如果您拥有本文版权,并且不想在此处发表,请书面通知本站立即删除并且向您公开道歉!

2010年优惠大酬宾:凡在本商城免费注册并且提交订单购买商品者,本站都会例行赠送《电脑钻孔的万能线路板一》一块! 查看详情
本站协议 | 版权信息 |  关于我们 |  本站地图 |  营业执照 |  发票说明 |  付款方式 |  联系方式
深圳市宝安区西乡五壹电子商行——粤ICP备16073394号-1;地址:深圳西乡河西四坊183号;邮编:518102
E-mail:51dz$163.com($改为@);Tel:(0755)27947428
工作时间:9:30-12:00和13:30-17:30和18:30-20:30,无人接听时可以再打手机13537585389