注意:访问本站需要Cookie和JavaScript支持!请设置您的浏览器! 打开购物车 查看留言付款方式联系我们
初中电子 单片机教材一 单片机教材二
搜索上次看见的商品或文章:
商品名、介绍 文章名、内容
首页 电子入门 学单片机 免费资源 下载中心 商品列表 象棋在线 在线绘图 加盟五一 加入收藏 设为首页
 商品分类
※ 电子制作套件 ※
入门初学套件· 单片机应用套件
无线对讲话筒· 数字钟数字电路
收音功放套件· 功放套件
电话门铃电平· 万用表电源
LED节能灯套件· 遥控开关报警
竞赛实训设计· 传感器类套件
贴片练习套件· 显示屏套件
※ 电子实验套件 ※
单片机编程器· 初学实验套件
单片机产品· 实验板元件
LCD模块下载· 面包板
※ 电子工具 ※
仪器仪表· 电钻/钻头
焊接固定· 镊钳螺丝刀
工具套装· 元件盒胶袋
※ 电子电路板 ※
万能线路板· 感光敷铜板
收音功放成品· 其它成品板
单片机类光板· 印刷电路光板
※ 电子元器件 ※
电阻· 电容
电位器可调电阻· 二极管
三极管· 发光二极管
可控硅· 场效应管
电感线圈· 晶振滤波器
蜂鸣压垫片· 保险管灯泡
数码管点阵· 继电器干簧管
※ 贴片元器件 ※
贴片二极管· 贴片电阻/容
贴片三极管· 贴片常用IC
贴片40/74系· 贴片电感开关
贴片单片机·
※ 五金塑胶线材 ※
开关· IC插座
插头插座· 杜邦插接件
旋钮· 热缩管
电动机· 电子导线
连接线· 散热片
螺丝弹簧· 电池盒扣
电子制作盒·
※ 集成电路IC ※
单片机芯片· CD40系列IC
配单片机IC· 74LS系列IC
74HC系列IC· 运放耦合器
收发功放IC· 电源稳压IC
音乐动物IC· LED芯片
※ 模组传感器 ※
特色传感模块· 无线模块开关
传感测试探头· 气温湿传感器
※ 日常电子产品 ※
电源变压器· 图书管资料
功放收音机· 其它产品
喇叭· 音响炮筒
※ 特价电子 ※
新品优惠· 特价商品
库存回收· 停止供货
当前位置: 首页 >>> 【图片版】 【图文版】 【文字版

注:为了提高网速,图片可能被压缩! 图片仅供参考!
烟雾有毒气体检测报警套件
商城价格:¥13.90 元  免费注册有礼送
贵宾价格:¥11.82 元  加入贵宾更优惠
单件重量:25 克(仅供参考,包装重量另计)
  货源充足 支持零售   加入收藏  我要评论
点这里将商品放入购物车 

如果您喜欢该商品,您可以放入购物车!当您选好商品后,您可以留下您的地址和电话并提交订单,本站会按顺序处理!

请您放心,提交订单并不表示必需购买。 提交订单仅仅是信息交流的一种方法,仅仅只代表了您临时的潜在需求,您完全可以决定不购买,并且不需要任何理由。

注:本站图片仅供参考!因各种原因,图片与实物不一定相符,不便之处敬请谅解!我们会尽快改良!

烟雾有毒有害气体检测报警器套件,简单实用,欢迎大家选用。本站也有配外壳的,配外壳的加多4元。

 烟雾有毒气体检测报警器就是气体泄露检测报警仪器。当工业环境中可燃或有毒气体泄露时,当气体报警器检测到气体浓度达到爆炸或中毒报警器设置的临界点时,报警器就会发出报警信号,以提醒工作采取安全措施,并驱动排风、切断、喷淋系统,防止发生爆炸、火灾、中毒事故,从而保障安全生产.报警时处理办法:1、请立即打开门窗,关闭危害气源,不得开启或关闭任何电器开关。2、立即向煤气管理部门报告,由专业人员进行检查处理。3、经专业人员处理后,应对报警器做通风处理。
  随着社会的进步,科技的发展,一旦发生盗情、火灾、煤气泄漏,各种探测器立即发射数字编码的报警信号,报警器主机立即发出报警声,并显示是哪个防区有警情,分别代表什么警情。在本电路设计中,我们运用了“模拟电子技术”和“数字电子技术”两门课程的知识来综合完成课程设计。

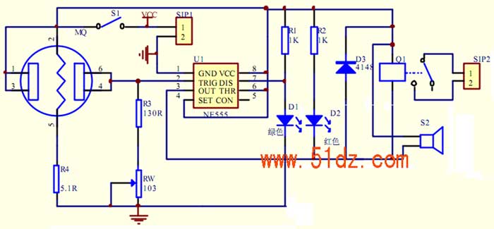
一、工作原理
 家用有毒气体报警器的工作原理,其中QM—2是气敏电阻传感器,它是N型半导体元件,用作探测头。它是一种新型号的低功耗、高灵敏度的气敏元件,其内部有—个加热丝和一对探测电极。
本电路由气敏元件、触发及报警音响电路等组成。半导体气敏元件采用QM-2型,其只需一个稳定的加热电压,约为5V。该电压值可通过调节W1、R1来实现。另外,气敏元件也可换用对某种有害气体特敏感的传感器,不同类型传感器的加热电压有差异。在调试时有约1分钟左右的预热时间。

   当室内空气正常时,气敏元件QM-2的相应电阻值大,该电阻与R2、W2分压后的电压使555置位,③脚输出高电平,报警电路断开,不发生报警。当气敏元件检测到煤气、石油液化气、汽油、酒精、烟雾等有毒有害气体时,其内阻减小,该电阻与R2、W2分压后的电压升高,从而使555复位,③脚输出低电平,相应又使继电器J吸合,接通报警电源电路,发出报警信号。报警时LED2(红光)闪光。电路中电位器W2用于调整555的触发端②脚的触发电平,正常条件下约为3.5V。本电路中的继电器还可控制机外的报警器或排气扇等设施。

原理图如下图所示:


二、元件选择及制作要点
  气敏头用QM—2。RP采用阻值为普通10kQ的电位器,报警发声元件既可采用蜂鸣器,其它元器件无特殊要求。
  以上电路经反复实验和修改最后完善而成.对元件本身没有任何特殊要求。只要按电路安装好各元件,几乎不作何调试,就能正常工作,适用于电子爱好者业余制作和电子专业学生实习使用。

 

装好成品如下图所示:

通电调试电路:
  在进行调试时,应先通电,接入DC9V时蜂鸣器一直叫, 调节RP1使蜂鸣器不叫为止;通过一段时间后,555发出稍微的热量。将打火机的气体喷到气敏传感器上,蜂鸣器产生激励发出鸣声,拿开打火机时,鸣声继续,余音还很长;多喷几次后还是如此,说明实验成功。 

测试电路:
  在室内进行测试时,将打火机气体喷在气敏传感器上,蜂鸣器发出鸣声;调节RP1使气敏传感器处于最灵敏的状态, 测量出在室内时火机喷气离传感器最远的距离约为13-15cm,在室外时最远距离约为3-5cm。 


查看和发表评论
管理员一般会在8-48小时内回复,会删除无意义的留言以及重复留言,请保证留言标题清晰,内容明确!
1、评论不代表本站观点。 另外,即使是本站原创作品,本站也不保证内容绝对正确。
2、如果您拥有本文版权,并且不想在此处发表,请书面通知本站立即删除并且向您公开道歉!

2010年优惠大酬宾:凡在本商城免费注册并且提交订单购买商品者,本站都会例行赠送《电脑钻孔的万能线路板一》一块! 查看详情
本站协议 | 版权信息 |  关于我们 |  本站地图 |  营业执照 |  发票说明 |  付款方式 |  联系方式
深圳市宝安区西乡五壹电子商行——粤ICP备16073394号-1;地址:深圳西乡河西四坊183号;邮编:518102
E-mail:51dz$163.com($改为@);Tel:(0755)27947428
工作时间:9:30-12:00和13:30-17:30和18:30-20:30,无人接听时可以再打手机13537585389