| 该板可以对STC89C51、STC89C52、AT89C51、AT89C52、AT89S51等芯片作实验开发,配上40脚转20脚插座也可对STC12C1052、STC12C2052、AT89C1051、AT89C2051、AT89C4051等芯片作实验开发。可以对常用的STC89C51、STC89C52、STC12C1052、STC12C2052等STC系列单片机进行编程
本站配的是散件,需自己组装的,包含印刷电路板,板上的所有元件,STC89C52芯片,含资料及软件,如果大家有一定的基础的话,应该是一次性安装成功,安装好的实物如下图所示:安装好后大家就可以学习,实验,开发单片机产品了。(如需提供USB线和串口线还有双头端子线10CM长10条线,需加4.0元,合计全套就是29.8元。所以请大家一定要考虑清楚在购买。)如果不会安装直接购买本站的成品就行了/0/s---2315--.htm
实物图

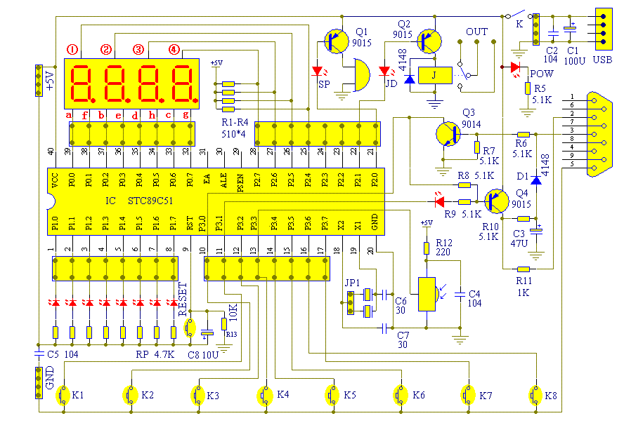
电路原理和原理图

P0口一起给四个数码管提供笔画信号, P2.4,P2.5,P2.6,P2.7为位选通引脚;P2.0经发光二极管SP接到三极管Q1的基极,控制蜂鸣器发声;P2.1经JD发光管接到Q2控制继电器的吸合; +5V电经一个220Ω的限流电阻、C4滤波后给红外接收头供电,输出的信号输入到单片机芯片的P3.2口;JP1插针的作用是选择接到电路的晶振;P1口接8个LED,端口为高电平灯熄灭,为低电平点亮。可做流水灯实验等;P3口对地接8个按钮开关,用来对芯片输入数据或控制命令,其中P3.0和P3.1又分别接到由三极管Q3、Q4、R6、R7、R8、R9、R10、R11组成和MAX232一样功能的通讯电路和电脑连接通信。本板5V工作电压直接从USB接口取电。
学单片机是一项非常重视动手实践的,不能总是看书,但是学习它首先必须得看书,因为从书中你需要大概了解一下,单片机的各个功能寄存器,说明白点,我们使用单片机就是用软件去控制单片机的各个功能寄存器,再说明白点,就是控制单片机那些管角的电平什么时候输出高,什么时候输出低。而由这些高低电平的变化来控制由单片机为核心的系统板。从而实现我们需要的各个功能。对于看书,我们只需大概看看了解一个单片机各个管脚都是干什么的?都有什么样的功能,能实现什么样的功能?其实第一次,第二次你可能都看不明白,但这不要紧,因为你没有和实际的物体建立起来这样一种互通的观念,所以我总是说,学单片机看书看两三天的时间就够了,看小说你一天能看五六本,看单片机你两三天看两三边就够了,而且可以不用很仔细的看。大概了解一下书上的内容后,就开始做实践,这是非常关键的,如果说学单片机你不做实践那是不可能学会的,关于做实践有两种方法你可以选择,一种方法:你自己花钱买一块单片机的学习板,不要求功能太全的,对于初学者来说你买功能非常多的那种板子,上面有很多东西你这辈子都用不着,我建议有流水灯,有数码管,有按键,有蜂鸣器,这就差不多了,如果上面我提到的这些东西你能让它都熟练工作了,那可以说对于单片机方面的硬件你已经入门了,再剩下的就是自己练习设计其它电路,这需要你练习,不断的积累经验,只要过了第一关,后面的路就好走多了,万事开头难,大家可能都听过。本板仅提供给大家自由发挥,本站还有还有其它两款实验板可供大家选用
/s.asp?id=2209

查看和发表评论 管理员一般会在8-48小时内回复,会删除无意义的留言以及重复留言,请保证留言标题清晰,内容明确! 1、评论不代表本站观点。 另外,即使是本站原创作品,本站也不保证内容绝对正确。 2、如果您拥有本文版权,并且不想在此处发表,请书面通知本站立即删除并且向您公开道歉! |