本商品为套件,即散件,喜欢亲自动手组装调试的朋友,欢迎购买;没有时间安装的朋友可以直接购买本站的成品,不过价格要贵20元。建议爱了电子都自己动手,欢迎制作。
散件说明:提供元件清单,原理图,安装说明,所有元件印刷电路板。软件直接在网上下载。
您想利用电脑来控制你的电器、电子设备吗?本站推出免费的《电脑定时开关控制软件》!该软件设置简单、体积小巧、即开即用!本软件可以独立运行,真实演示,配合本站的控制板,就可以实现您想要的功能!
给控制板接通电源后,LED2电源指示灯点亮。
如果没连接电脑或电脑没运行控制软件,本板就是一个四路手动开关控制板,可以通过四个按键来控制四个继电器输出,此时,LED1熄灭,同时蜂鸣器嘀嘀响,表示没有和电脑联机,本板不受电脑控制。
当电脑上运行控制软件、串口线也正常连接时,板上LED1闪烁,蜂鸣器停止发声,继电器绝对的按照电脑输出的状态工作,控制板上的按键将不起作用。
在电脑上控制软件中,可以用鼠标点击控制各继电器的输出状态,也可以设置定时自动控制各路继电器的输出状态。
下面是PCB布线图(电路板设计为了多种用途,有些焊盘本板是空着不用的):

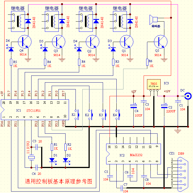
下面是电路原理参考图(在上面PCB板上安装不同的元件就可以形成系列化的产品,套件组装请按原理图、PCB图相结合):

下面是四路电脑定时开关控制板组装好的成品板(48元仅含下面成本品一块,软件请在后面下载,
电脑连接线 成品配有一条,散件没有配,散件需要者需单独购买):

在电脑内设置定时打开和定时关闭的时间,通过电脑来控制各种电器的电源开关。可以应用在各学校、各单位的自动打铃、自动广播、自动路灯等可以用电脑来自动控制的某些方面。
说明:我们的软件是支持8路定时的,但是本商品是4路或者2路的板,这是不影响使用的,至于8路的控制板,我们觉得用途也不是很大,并且成本较高,我们会在稍后推出。注意:将电器的开关线接到本板上继电器的开关(开关线需要使用者会用电烙铁焊接)。
现在向大家介绍一下软件:(后面有软件下载地址,解压后即可使用!)

本软件最多支持255条(次)设定值,单路设定次数不限!但是,总次数只能小于255!不过,本软件是完全免费的!需要更多次数和更多路数都需要联系我们更改软件。
本软件特点:
可以用电脑控制各种电器、设备实现定时自动或者手动开关。软件启动自动查看电脑可用的控制端口(串口)。如果使用USB转串口,可在串口中断恢复后自动正常工作。
请注意:
控制板的输出状态一定是按照软件的输出状态来工作的,如果电脑关机,控制板会维持在最后状态,并指示脱机状态(LED2指示灯熄灭,同时发声报警)。 因此,请不要关闭本软件,请不要关闭运行本软件的电脑。还有,请保证电脑和控制板的连接线不要断开!(自行改装成的无线控制,请确保在无线电波范围内;自行制作的连接线请将电脑连接线长度限制在30米以内!)
用电脑控制电器、设备自动开关就是这么简单!五一电子长年提供配套的电路控制板、元件包、制作套件!控制板的成本和某些电线、施工的成本相比可以忽略不计!
点这里下载《电脑定时开关控制软件》,解压缩后即可使用!使用中有任何问题请向我们反应!
相关商品:
查看和发表评论 管理员一般会在8-48小时内回复,会删除无意义的留言以及重复留言,请保证留言标题清晰,内容明确! 1、评论不代表本站观点。 另外,即使是本站原创作品,本站也不保证内容绝对正确。 2、如果您拥有本文版权,并且不想在此处发表,请书面通知本站立即删除并且向您公开道歉! |